🔥ГДЗ под запретом?

Упр.736 Часть 1 ГДЗ Виленкин Жохов 6 класс (Математика)

Решение #1

Изображение 736. Между двумя городами построили дорогу. Первый город построил 5/7 дороги, второй — остальную часть. Во сколько раз часть дороги, построенная первым городом, больше,...

Решение #2

Изображение 736. Между двумя городами построили дорогу. Первый город построил 5/7 дороги, второй — остальную часть. Во сколько раз часть дороги, построенная первым городом, больше,...

Рассмотрим вариант решения задания из учебника Виленкин, Жохов, Чесноков 6 класс, Мнемозина:
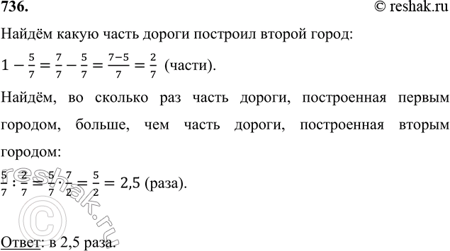
736. Между двумя городами построили дорогу. Первый город построил 5/7 дороги, второй — остальную часть. Во сколько раз часть дороги, построенная первым городом, больше, чем часть дороги, построенная вторым?
*Цитирирование задания со ссылкой на учебник производится исключительно в учебных целях для лучшего понимания разбора решения задания.
*К сожалению, временные проблемы с публикацией комментариев с мобильных устройств.