Упр.713 Часть 1 ГДЗ Виленкин Жохов 6 класс (Математика)

Решение #1

Изображение 713. Возраст Серёжи составляет 2/7 возраста отца. Серёже 12 лет. Сколько лет...

Решение #2

Изображение 713. Возраст Серёжи составляет 2/7 возраста отца. Серёже 12 лет. Сколько лет...

Рассмотрим вариант решения задания из учебника Виленкин, Жохов, Чесноков 6 класс, Мнемозина:
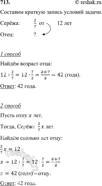
713. Возраст Серёжи составляет 2/7 возраста отца. Серёже 12 лет. Сколько лет отцу?
*Цитирирование задания со ссылкой на учебник производится исключительно в учебных целях для лучшего понимания разбора решения задания.
*К сожалению, временные проблемы с публикацией комментариев с мобильных устройств.