🔥ГДЗ под запретом?

Упр.696 Часть 1 ГДЗ Виленкин Жохов 6 класс (Математика)

Решение #1

Изображение 696. В цехе имелись токарные, фрезерные и шлифовальные станки. Токарные станки составляли 5/11 всех этих станков. Число шлифовальных станков составляло 2/5 числа...

Решение #2

Изображение 696. В цехе имелись токарные, фрезерные и шлифовальные станки. Токарные станки составляли 5/11 всех этих станков. Число шлифовальных станков составляло 2/5 числа...
Дополнительное изображение

Рассмотрим вариант решения задания из учебника Виленкин, Жохов, Чесноков 6 класс, Мнемозина:
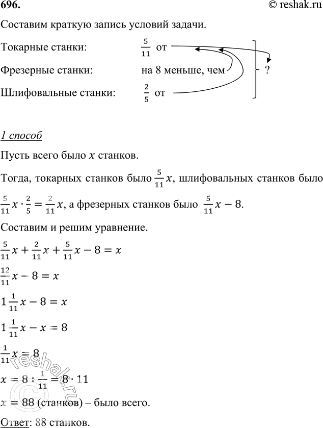
696. В цехе имелись токарные, фрезерные и шлифовальные станки. Токарные станки составляли 5/11 всех этих станков. Число шлифовальных станков составляло 2/5 числа токарных станков. Сколько всего станков этих видов было в цехе, если фрезерных станков было на 8 меньше, чем токарных?
*Цитирирование задания со ссылкой на учебник производится исключительно в учебных целях для лучшего понимания разбора решения задания.
*К сожалению, временные проблемы с публикацией комментариев с мобильных устройств.