🔥ГДЗ под запретом?

Упр.649 Часть 1 ГДЗ Виленкин Жохов 6 класс (Математика)

Решение #1

Изображение 649. Два катера движутся навстречу друг другу. Сейчас между ними 25 км. Скорость одного из них составляет 7/8 скорости другого. Найдите скорость каждого катера, если...

Решение #2

Изображение 649. Два катера движутся навстречу друг другу. Сейчас между ними 25 км. Скорость одного из них составляет 7/8 скорости другого. Найдите скорость каждого катера, если...

Рассмотрим вариант решения задания из учебника Виленкин, Жохов, Чесноков 6 класс, Мнемозина:
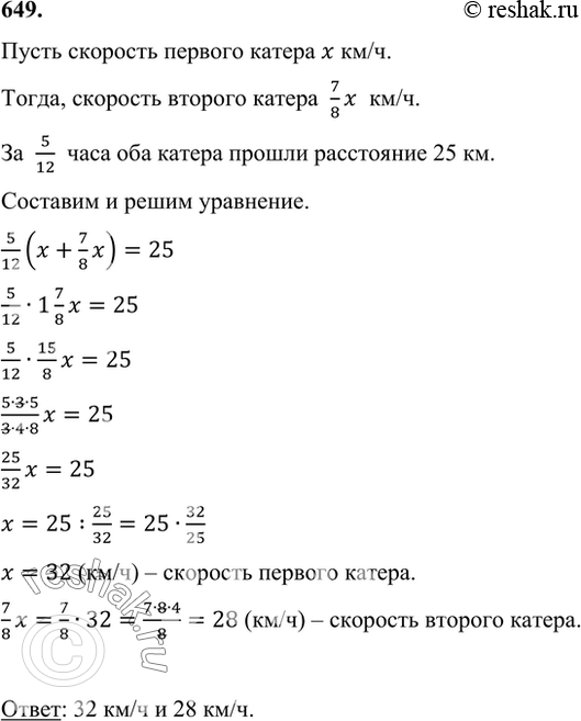
649. Два катера движутся навстречу друг другу. Сейчас между ними 25 км. Скорость одного из них составляет 7/8 скорости другого. Найдите скорость каждого катера, если известно, что они встретятся через 5/12 ч.

Пусть скорость первого катера x км/ч.
Тогда, скорость второго катера 7/8 x км/ч.
За 5/12 часа оба катера прошли расстояние 25 км.
Составим и решим уравнение.
5/12 (x+7/8 x)=25
5/12•1 7/8 x=25
5/12•15/8 x=25
(5•3•5)/(3•4•8) x=25
25/32 x=25
x=25:25/32=25•32/25
x=32 (км/ч) – скорость первого катера.
7/8 x=7/8•32=(7•8•4)/8=28 (км/ч) – скорость второго катера.

Ответ: 32 км/ч и 28 км/ч.
*Цитирирование задания со ссылкой на учебник производится исключительно в учебных целях для лучшего понимания разбора решения задания.
*К сожалению, временные проблемы с публикацией комментариев с мобильных устройств.