Упр.622 Часть 1 ГДЗ Виленкин Жохов 6 класс (Математика)

Решение #1

Изображение 622. Мотоциклист стал догонять велосипедиста, когда между ними было 33 км, и догнал его через 3/4 ч. Известно, что скорость велосипедиста составляла 3/14 скорости...

Решение #2

Изображение 622. Мотоциклист стал догонять велосипедиста, когда между ними было 33 км, и догнал его через 3/4 ч. Известно, что скорость велосипедиста составляла 3/14 скорости...

Рассмотрим вариант решения задания из учебника Виленкин, Жохов, Чесноков 6 класс, Мнемозина:
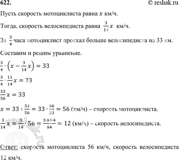
622. Мотоциклист стал догонять велосипедиста, когда между ними было 33 км, и догнал его через 3/4 ч. Известно, что скорость велосипедиста составляла 3/14 скорости мотоциклиста. Найдите скорости мотоциклиста и велосипедиста.

Пусть скорость мотоциклиста равна x км/ч.
Тогда, скорость велосипедиста равна 3/14 x км/ч.
За 3/4 часа мотоциклист проехал больше велосипедиста на 33 км.
Составим и решим уравнение.
3/4•(x-3/14 x)=33
3/4•11/14 x=33
33/56 x=33
x=33:33/56=33•56/33=56 (км/ч) – скорость мотоциклиста.
3/14 x=3/14•56=(3•14•4)/14=12 (км/ч) – скорость велосипедиста.

Ответ: скорость мотоциклиста 56 км/ч, скорость велосипедиста 12 км/ч.
*Цитирирование задания со ссылкой на учебник производится исключительно в учебных целях для лучшего понимания разбора решения задания.
*К сожалению, временные проблемы с публикацией комментариев с мобильных устройств.