🔥ГДЗ под запретом?

Упр.551 Часть 1 ГДЗ Виленкин Жохов 6 класс (Математика)

Решение #1

Изображение 551. Семья получила двухкомнатную квартиру общей площадью с м2. Одна комната составляла 0,36 общей площади, а вторая составляла 5/6 площади первой комнаты. Чему равна...

Решение #2

Изображение 551. Семья получила двухкомнатную квартиру общей площадью с м2. Одна комната составляла 0,36 общей площади, а вторая составляла 5/6 площади первой комнаты. Чему равна...

Рассмотрим вариант решения задания из учебника Виленкин, Жохов, Чесноков 6 класс, Мнемозина:
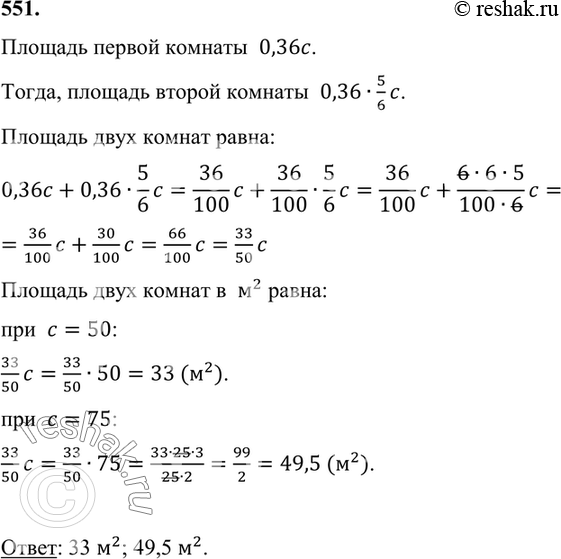
551. Семья получила двухкомнатную квартиру общей площадью с м2. Одна комната составляла 0,36 общей площади, а вторая составляла 5/6 площади первой комнаты. Чему равна площадь двух комнат вместе? Найдите значение получившегося выражения при с = 50; 75.

Площадь первой комнаты 0,36c.
Тогда, площадь второй комнаты 0,36•5/6 c.
Площадь двух комнат равна:
0,36c+0,36•5/6 c=36/100 c+36/100•5/6 c=36/100 c+(6•6•5)/(100•6) c=
=36/100 c+30/100 c=66/100 c=33/50 c
Площадь двух комнат в м^2 равна:
при c=50:
33/50 c=33/50•50=33 (м^2).
при c=75:
33/50 c=33/50•75=(33•25•3)/(25•2)=99/2=49,5 (м^2).

Ответ: 33 м^2; 49,5 м^2.
*Цитирирование задания со ссылкой на учебник производится исключительно в учебных целях для лучшего понимания разбора решения задания.
*К сожалению, временные проблемы с публикацией комментариев с мобильных устройств.