Упр.547 Часть 1 ГДЗ Виленкин Жохов 6 класс (Математика)

Решение #1

Изображение 547. Продолжительность жизни берёзы 150 лет. Сосна живёт в 2 1/3 раза дольше берёзы, а мамонтово дерево — в 5 раз дольше сосны. Какова продолжительность жизни Мамонтова...

Решение #2

Изображение 547. Продолжительность жизни берёзы 150 лет. Сосна живёт в 2 1/3 раза дольше берёзы, а мамонтово дерево — в 5 раз дольше сосны. Какова продолжительность жизни Мамонтова...

Рассмотрим вариант решения задания из учебника Виленкин, Жохов, Чесноков 6 класс, Мнемозина:
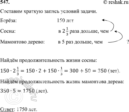
547. Продолжительность жизни берёзы 150 лет. Сосна живёт в 2 1/3 раза дольше берёзы, а мамонтово дерево — в 5 раз дольше сосны. Какова продолжительность жизни Мамонтова дерева?

Составим краткую запись условий задачи.
Берёза: 150 лет
Сосна: в 2 1/3 раза дольше, чем
Мамонтово дерево: в 5 раз дольше, чем ?

Найдём продолжительность жизни сосны:
150•2 1/3=150•2+150•1/3=300+50=350 (лет).
Найдём продолжительность жизни мамонтова дерева:
350•5=1750 (лет).

Ответ: 1750 лет.
*Цитирирование задания со ссылкой на учебник производится исключительно в учебных целях для лучшего понимания разбора решения задания.
*К сожалению, временные проблемы с публикацией комментариев с мобильных устройств.