Упр.536 Часть 1 ГДЗ Виленкин Жохов 6 класс (Математика)

Решение #1

Изображение 536. Путешественники по Африке 3/7 всего намеченного пути проехали на верблюдах, 7/12 оставшегося пути — на автомобиле, а затем на плоту спускались по реке. Какую часть...

Решение #2

Изображение 536. Путешественники по Африке 3/7 всего намеченного пути проехали на верблюдах, 7/12 оставшегося пути — на автомобиле, а затем на плоту спускались по реке. Какую часть...

Рассмотрим вариант решения задания из учебника Виленкин, Жохов, Чесноков 6 класс, Мнемозина:
536. Путешественники по Африке 3/7 всего намеченного пути проехали на верблюдах, 7/12 оставшегося пути — на автомобиле, а затем на плоту спускались по реке. Какую часть всего пути заняло путешествие по реке? Сколько километров путешественники проплыли по реке, если весь их путь составил 588 км?

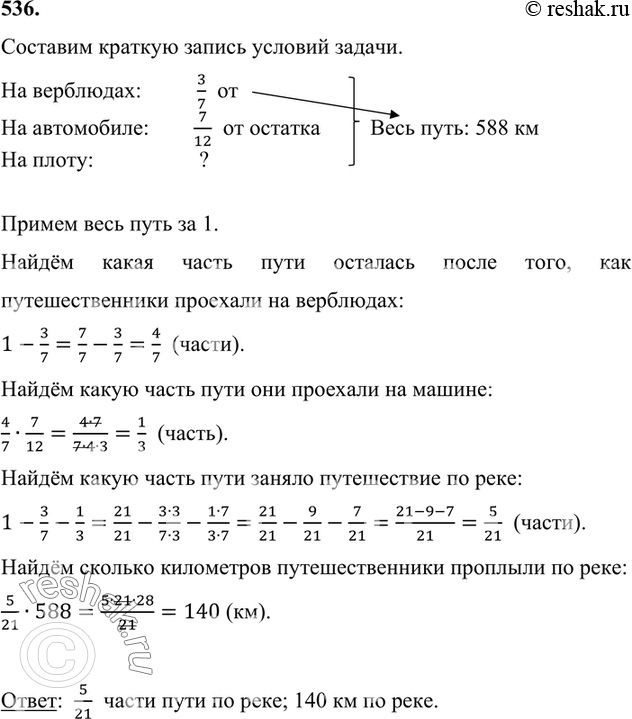
Составим краткую запись условий задачи.
На верблюдах: 3/7 от
На автомобиле: 7/12 от остатка Весь путь: 588 км
На плоту: ?

Примем весь путь за 1.
Найдём какая часть пути осталась после того, как путешественники проехали на верблюдах:
1-3/7=7/7-3/7=4/7 (части).
Найдём какую часть пути они проехали на машине:
4/7•7/12=(4•7)/(7•4•3)=1/3 (часть).
Найдём какую часть пути заняло путешествие по реке:
1-3/7-1/3=21/21-(3•3)/(7•3)-(1•7)/(3•7)=21/21-9/21-7/21=(21-9-7)/21=5/21 (части).
Найдём сколько километров путешественники проплыли по реке:
5/21•588=(5•21•28)/21=140 (км).

Ответ: 5/21 части пути по реке; 140 км по реке.
*Цитирирование задания со ссылкой на учебник производится исключительно в учебных целях для лучшего понимания разбора решения задания.
*К сожалению, временные проблемы с публикацией комментариев с мобильных устройств.