Упр.529 Часть 1 ГДЗ Виленкин Жохов 6 класс (Математика)

Решение #1

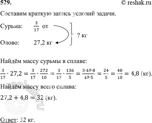
Изображение 529. Сплав состоит из олова и сурьмы. Масса сурьмы в этом сплаве составляет 3/17 массы олова. Найдите массу сплава, если олова в нём 27,2 кг.Составим краткую запись...

Решение #2

Изображение 529. Сплав состоит из олова и сурьмы. Масса сурьмы в этом сплаве составляет 3/17 массы олова. Найдите массу сплава, если олова в нём 27,2 кг.Составим краткую запись...

Рассмотрим вариант решения задания из учебника Виленкин, Жохов, Чесноков 6 класс, Мнемозина:
529. Сплав состоит из олова и сурьмы. Масса сурьмы в этом сплаве составляет 3/17 массы олова. Найдите массу сплава, если олова в нём 27,2 кг.

Составим краткую запись условий задачи.
Сурьма: 3/17 от
? кг
Олово: 27,2 кг

Найдём массу сурьмы в сплаве:
3/17•27,2=3/17•272/10=3/17•136/5=(3•17•8)/(17•5)=24/5=48/10=4,8 (кг).
Найдём массу всего сплава:
27,2+4,8=32 (кг).

Ответ: 32 кг.
*Цитирирование задания со ссылкой на учебник производится исключительно в учебных целях для лучшего понимания разбора решения задания.
*размещая тексты в комментариях ниже, вы автоматически соглашаетесь с пользовательским соглашением