Упр.510 Часть 1 ГДЗ Виленкин Жохов 6 класс (Математика)

Решение #1

Изображение 510. В первую неделю бригадой было выполнено 30 % месячной нормы, во вторую неделю — 0,8 того, что было выполнено в первую неделю, а в третью неделю — 2/3 того, что...

Решение #2

Изображение 510. В первую неделю бригадой было выполнено 30 % месячной нормы, во вторую неделю — 0,8 того, что было выполнено в первую неделю, а в третью неделю — 2/3 того, что...

Рассмотрим вариант решения задания из учебника Виленкин, Жохов, Чесноков 6 класс, Мнемозина:
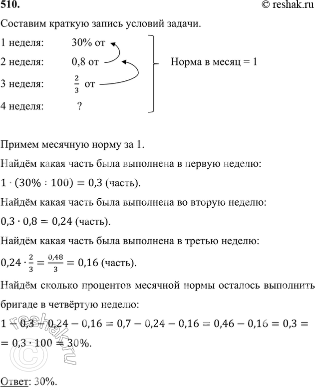
510. В первую неделю бригадой было выполнено 30 % месячной нормы, во вторую неделю — 0,8 того, что было выполнено в первую неделю, а в третью неделю — 2/3 того, что выполнили во вторую неделю. Сколько процентов месячной нормы осталось выполнить бригаде в четвёртую неделю?

Составим краткую запись условий задачи.
1 неделя: 30% от
2 неделя: 0,8 от Норма в месяц = 1
3 неделя: 2/3 от
4 неделя: ?

Примем месячную норму за 1.
Найдём какая часть была выполнена в первую неделю:
1•(30%:100)=0,3 (часть).
Найдём какая часть была выполнена во вторую неделю:
0,3•0,8=0,24 (часть).
Найдём какая часть была выполнена в третью неделю:
0,24•2/3=0,48/3=0,16 (часть).
Найдём сколько процентов месячной нормы осталось выполнить бригаде в четвёртую неделю:
1-0,3-0,24-0,16=0,7-0,24-0,16=0,46-0,16=0,3==0,3•100=30%.

Ответ: 30%.
*Цитирирование задания со ссылкой на учебник производится исключительно в учебных целях для лучшего понимания разбора решения задания.
*К сожалению, временные проблемы с публикацией комментариев с мобильных устройств.