Упр.425 Часть 1 ГДЗ Виленкин Жохов 6 класс (Математика)

Решение #1

Изображение 425. Для экспедиции, работающей в тайге, сбросили с вертолёта упаковку с продуктами, которая упала на землю через 3 с. С какой высоты была сброшена эта упаковка, если в...

Решение #2

Изображение 425. Для экспедиции, работающей в тайге, сбросили с вертолёта упаковку с продуктами, которая упала на землю через 3 с. С какой высоты была сброшена эта упаковка, если в...

Рассмотрим вариант решения задания из учебника Виленкин, Жохов, Чесноков 6 класс, Мнемозина:
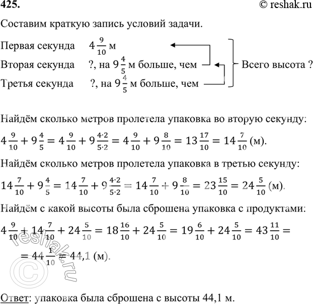
425. Для экспедиции, работающей в тайге, сбросили с вертолёта упаковку с продуктами, которая упала на землю через 3 с. С какой высоты была сброшена эта упаковка, если в первую секунду она пролетела 4 9/10 м, а в каждую следующую секунду она пролетала на 9 4/5 м больше, чем в предыдущую?

Составим краткую запись условий задачи.
Первая секунда 4 9/10 м
Вторая секунда ?, на 9 4/5 м больше, чем Всего высота ?
Третья секунда ?, на 9 4/5 м больше, чем

Найдём сколько метров пролетела упаковка во вторую секунду:
4 9/10+9 4/5=4 9/10+9 (4•2)/(5•2)=4 9/10+9 8/10=13 17/10=14 7/10 (м).
Найдём сколько метров пролетела упаковка в третью секунду:
14 7/10+9 4/5=14 7/10+9 (4•2)/(5•2)=14 7/10+9 8/10=23 15/10=24 5/10 (м).
Найдём с какой высоты была сброшена упаковка с продуктами:
4 9/10+14 7/10+24 5/10=18 16/10+24 5/10=19 6/10+24 5/10=43 11/10= =44 1/10=44,1 (м).

Ответ: упаковка была сброшена с высоты 44,1 м.
*Цитирирование задания со ссылкой на учебник производится исключительно в учебных целях для лучшего понимания разбора решения задания.
*К сожалению, временные проблемы с публикацией комментариев с мобильных устройств.