🔥ГДЗ под запретом?

Упр.413 Часть 1 ГДЗ Виленкин Жохов 6 класс (Математика)

Решение #1

Изображение 413. Докажите переместительное и сочетательное свойства сложения для дробей с одинаковыми знаменателями на основе таких же свойств для натуральных...

Решение #2

Изображение 413. Докажите переместительное и сочетательное свойства сложения для дробей с одинаковыми знаменателями на основе таких же свойств для натуральных...

Рассмотрим вариант решения задания из учебника Виленкин, Жохов, Чесноков 6 класс, Мнемозина:
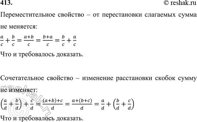
413. Докажите переместительное и сочетательное свойства сложения для дробей с одинаковыми знаменателями на основе таких же свойств для натуральных чисел.

Переместительное свойство – от перестановки слагаемых сумма не меняется:
a/c+b/c=(a+b)/c=(b+a)/c=b/c+a/c
Что и требовалось доказать.

Сочетательное свойство – изменение расстановки скобок сумму не изменяет:
(a/d+b/d)+c/d=((a+b)+c)/d=(a+(b+c))/d=a/d+(b/d+c/d)
Что и требовалось доказать.
*Цитирирование задания со ссылкой на учебник производится исключительно в учебных целях для лучшего понимания разбора решения задания.
*К сожалению, временные проблемы с публикацией комментариев с мобильных устройств.