Упр.391 Часть 1 ГДЗ Виленкин Жохов 6 класс (Математика)

Решение #1

Изображение 391. Когда от верёвки отрезали кусок, то оставшаяся часть имела длину 2 м. Какой длины была бы оставшаяся часть, если бы от верёвки отрезали на 2/5 м меньше? на 3/4 м...

Решение #2

Изображение 391. Когда от верёвки отрезали кусок, то оставшаяся часть имела длину 2 м. Какой длины была бы оставшаяся часть, если бы от верёвки отрезали на 2/5 м меньше? на 3/4 м...

Рассмотрим вариант решения задания из учебника Виленкин, Жохов, Чесноков 6 класс, Мнемозина:
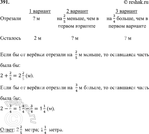
391. Когда от верёвки отрезали кусок, то оставшаяся часть имела длину 2 м. Какой длины была бы оставшаяся часть, если бы от верёвки отрезали на 2/5 м меньше? на 3/4 м больше?

1 вариант 2 вариант 3 вариант
Отрезали ? м на 2/5 меньше, чем в на 3/4 больше, чем в
первом варианте первом варианте

Осталось 2 м ? м ? м

Если бы от верёвки отрезали на 2/5 м меньше, то оставшаяся часть была бы:
2+2/5=2 2/5 (м).
Если бы от верёвки отрезали на 3/4 м больше, то оставшаяся часть была бы:
2-3/4=1 4/4-3/4=1 1/4 (м).

Ответ: 2 2/5 метра; 1 1/4 метра.
*Цитирирование задания со ссылкой на учебник производится исключительно в учебных целях для лучшего понимания разбора решения задания.
*размещая тексты в комментариях ниже, вы автоматически соглашаетесь с пользовательским соглашением