Упр.377 Часть 1 ГДЗ Виленкин Жохов 6 класс (Математика)

Решение #1

Изображение 377. С железнодорожной станции в 12 ч вышел скорый поезд со скоростью 70 км/ч. На 3 ч раньше с этой же станции был отправлен в том же направлении товарный поезд. В 16 ч...

Решение #2

Изображение 377. С железнодорожной станции в 12 ч вышел скорый поезд со скоростью 70 км/ч. На 3 ч раньше с этой же станции был отправлен в том же направлении товарный поезд. В 16 ч...

Рассмотрим вариант решения задания из учебника Виленкин, Жохов, Чесноков 6 класс, Мнемозина:
377. С железнодорожной станции в 12 ч вышел скорый поезд со скоростью 70 км/ч. На 3 ч раньше с этой же станции был отправлен в том же направлении товарный поезд. В 16 ч скорый поезд догнал товарный. Найдите скорость товарного поезда.

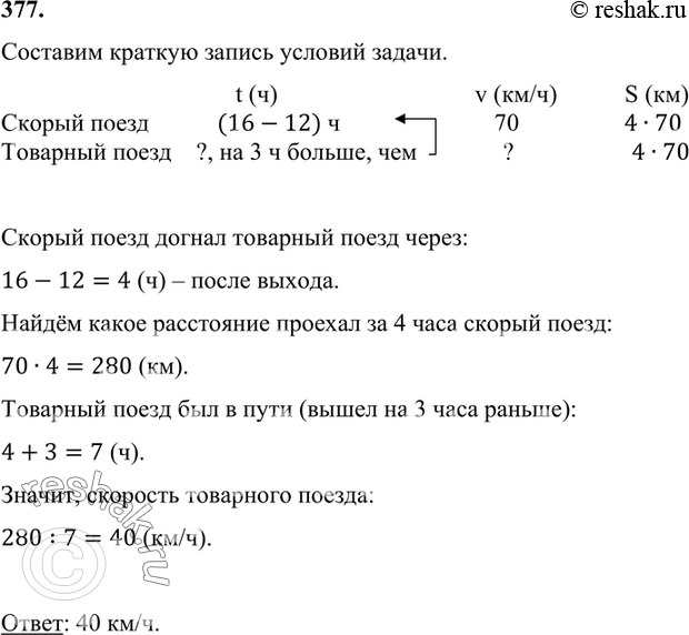
Составим краткую запись условий задачи.
t (ч) v (км/ч) S (км)
Скорый поезд (16-12) ч 70 4•70
Товарный поезд ?, на 3 ч больше, чем ? 4•70

Скорый поезд догнал товарный поезд через:
16-12=4 (ч) – после выхода.
Найдём какое расстояние проехал за 4 часа скорый поезд:
70•4=280 (км).
Товарный поезд был в пути (вышел на 3 часа раньше):
4+3=7 (ч).
Значит, скорость товарного поезда:
280:7=40 (км/ч).

Ответ: 40 км/ч.
*Цитирирование задания со ссылкой на учебник производится исключительно в учебных целях для лучшего понимания разбора решения задания.
*размещая тексты в комментариях ниже, вы автоматически соглашаетесь с пользовательским соглашением