Упр.349 Часть 1 ГДЗ Виленкин Жохов 6 класс (Математика)

Решение #1

Изображение 349. Один комбайн может убрать всё поле за 6 дней, а другой — за 4 дня. Какую часть поля уберут оба комбайна за один день?Первый комбайн за один день убирает  1/6...

Решение #2

Изображение 349. Один комбайн может убрать всё поле за 6 дней, а другой — за 4 дня. Какую часть поля уберут оба комбайна за один день?Первый комбайн за один день убирает  1/6...

Рассмотрим вариант решения задания из учебника Виленкин, Жохов, Чесноков 6 класс, Мнемозина:
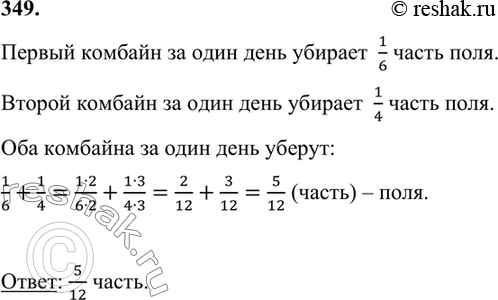
349. Один комбайн может убрать всё поле за 6 дней, а другой — за 4 дня. Какую часть поля уберут оба комбайна за один день?

Первый комбайн за один день убирает 1/6 часть поля.
Второй комбайн за один день убирает 1/4 часть поля.
Оба комбайна за один день уберут:
1/6+1/4=(1•2)/(6•2)+(1•3)/(4•3)=2/12+3/12=5/12 (часть) – поля.

Ответ: 5/12 часть.
*Цитирирование задания со ссылкой на учебник производится исключительно в учебных целях для лучшего понимания разбора решения задания.
*размещая тексты в комментариях ниже, вы автоматически соглашаетесь с пользовательским соглашением