Упр.223 Часть 1 ГДЗ Канакина Горецкий 4 класс (Русский язык)
Решение #1
Решение #2

Рассмотрим вариант решения задания из учебника Канакина, Горецкий 4 класс, Просвещение:
223. Прочитайте, ставя имена существительные в форму творительного падежа с предлогом или без предлога.
Врач, багаж, чаща, синица, крыша, малыш, дворец, кожа, кольцо, плечо, лыжница, пища, дача, шалаш, морж.
Ответ 1
- врач - (кем?) врачом
- багаж - (чем?) багажом
- чаща - (чем?) чащей
- синица - (кем?) синицей
- крыша - (чем?) крышей
- малыш - (кем?) малышом
- дворец - (чем?) дворцом
- кожа - (чем?) кожей
- кольцо - (чем?) кольцом
- плечо - (чем?) плечом
- лыжница - (кем?) лыжницей
- пища - (чем?) пищей
- дача - (чем?) дачей
- шалаш - (чем?) шалашом
- морж - (кем?) моржом
Запишите имена существительные в творительном падеже (с предлогом или без предлога). Обозначьте ударение, выделите окончания, укажите склонение.
Образец. Врачом (2-е скл.), над чащей (1-е скл.).
Ответ 1
- врач - врачом (2 склонение)
- багаж - багажом (2 склонение)
- чаща - чащей (1 склонение)
- синица - синицей (1 склонение)
- крыша - крышей (1 склонение)
- малыш - малышом (2 склонение)
- дворец - дворцом (2 склонение)
- кожа - кожей (1 склонение)
- кольцо - кольцом (2 склонение)
- плечо - плечом (2 склонение)
- лыжница - лыжницей (1 склонение)
- пища - пищей (1 склонение)
- дача - дачей (1 склонение)
- шалаш - шалашом (2 склонение)
- морж - моржом (2 склонение)
Ответ 2
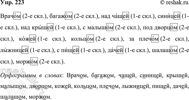
Врачом (2-е скл.), багажом (2-е скл.), над чащей (1-е скл.), синицей (1-е скл.), над крышей (1-е скл.), с малышом (2-е скл.), под дворцом (2-е скл.), кожей (1-е скл.), кольцом (2-е скл.), за плечом (2-е скл.), лыжницей (1-е скл.), с пищей (1-е скл.), дачей (1-е скл.), шалашом (2-е скл.), моржом (2-е скл.).
Подчеркните изученные орфограммы в любом слове.
Ответ 1
- врач (на конце существительных 2-го склонения после шипящих мягкий знак не пишется) - врачом
- багаж (непроверяемая безударная гласная в корне слова; на конце существительных 2-го склонения после шипящих мягкий знак не пишется) - багажом
- чаща (после шипящих пишется гласная а) - чащей
- синица (непроверяемая безударная гласная в корне слова) - синицей
- крыша (после шипящих пишется гласная а) - крышей
- малыш (проверяемая безударная гласная в корне слова; проверочное слово - мал; на конце существительных 2-го склонения после шипящих мягкий знак не пишется) - малышом
- дворец (непроверяемая безударная гласная в корне слова) - дворцом
- кожа (после шипящих пишется гласная а) - кожей
- кольцо (проверяемая безударная гласная в корне слова, проверочное слово: кольца; смягчающий мягкий знак между двумя согласными в корне слова) - кольцом
- плечо (проверяемая безударная гласная в корне слова, проверочное слово: плечи; после шипящих пишется гласная о) - плечом
- лыжница - лыжницей
- пища (после шипящих пишется гласная а) - пищей
- дача (после шипящих пишется гласная а) - дачей
- шалаш (после шипящих пишется гласная а; на конце существительных 2-го склонения после шипящих мягкий знак не пишется) - шалашом
- морж (на конце существительных 2-го склонения после шипящих мягкий знак не пишется) - моржом
Ответ 2
Орфограммы в словах: Врачом, багажом, чащей, синицей, крышей, малышом, дворцом, кожей, кольцом, плечом, лыжницей, пищей, дачей, шалашом, моржом.
Похожие решебники
Популярные решебники 4 класс Все решебники
*размещая тексты в комментариях ниже, вы автоматически соглашаетесь с пользовательским соглашением