Упр.188 Часть 1 ГДЗ Виленкин Жохов 6 класс (Математика)

Решение #1

Изображение 188. Вдоль дороги от пункта А поставлены столбы через каждые 45 м. Эти столбы решили заменить другими, поставив их на расстоянии 60 м друг от друга. Найдите расстояние...

Решение #2

Изображение 188. Вдоль дороги от пункта А поставлены столбы через каждые 45 м. Эти столбы решили заменить другими, поставив их на расстоянии 60 м друг от друга. Найдите расстояние...

Рассмотрим вариант решения задания из учебника Виленкин, Жохов, Чесноков 6 класс, Мнемозина:
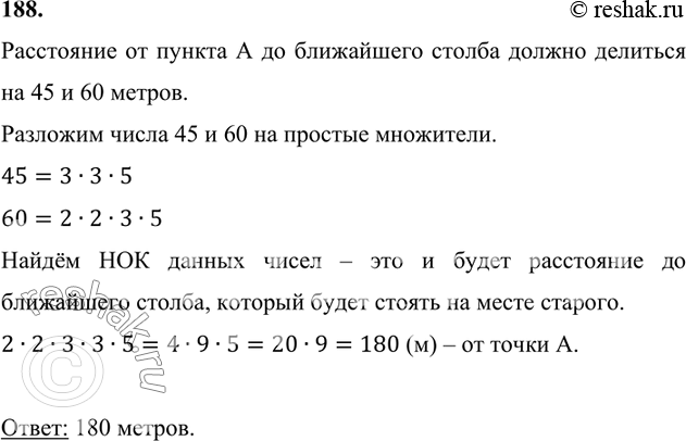
188. Вдоль дороги от пункта А поставлены столбы через каждые 45 м. Эти столбы решили заменить другими, поставив их на расстоянии 60 м друг от друга.
Найдите расстояние от пункта А до ближайшего столба, который будет стоять на месте старого, кроме столба в точке А.

Расстояние от пункта А до ближайшего столба должно делиться на 45 и 60 метров.
Разложим числа 45 и 60 на простые множители.
45=3•3•5
60=2•2•3•5
Найдём НОК данных чисел – это и будет расстояние до ближайшего столба, который будет стоять на месте старого.
2•2•3•3•5=4•9•5=20•9=180 (м) – от точки А.

Ответ: 180 метров.
*Цитирирование задания со ссылкой на учебник производится исключительно в учебных целях для лучшего понимания разбора решения задания.
*К сожалению, временные проблемы с публикацией комментариев с мобильных устройств.