Контрольная работа 6 Вариант 4 ГДЗ Дидактические материалы Никольский Потапов 10 класс (Алгебра)
Решение #1

Рассмотрим вариант решения задания из учебника Потапов, Шевкин, Никольский 10 класс, Просвещение:
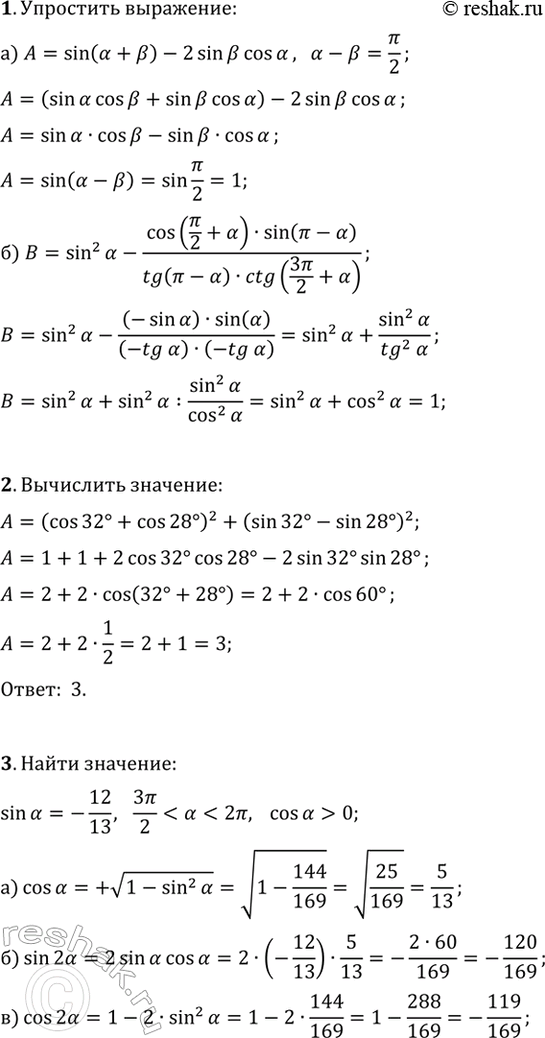
1. Упростите выражение:
а) sin(?+?)-2sin(?)cos(?), если ?-?=?/2;
б) sin^2(?)-cos(?/2+?)sin(?-?)/(tg(?-?)ctg(3?/2+?)), ???n/2, n?Z.
2. Вычислите (cos(32°)+cos(28°))^2+(sin(32°)-sin(28°))^2.
3. Известно, что sin(?)=-12/13, 3?/2 < ? < 2?.
Вычислите: а) cos(?); б) sin(2?); в) cos(2?).
4. Постройте график функции
y=(cos(4x)cos(3x)+sin(4x)sin(3x))/(sin(4x)cos(3x)-sin(3x)cos(4x)).
5*. Вычислите 2sin(34°)sin(26°)-sin(82°).
6*. Докажите справедливость равенства cos(?/9)cos(2?/9)cos(4?/9)=1/8.
7*. Велосипедист и пешеход одновременно отправились навстречу друг другу из городов А и В. После встречи велосипедист прибыл в город В через 1 ч, а пешеход пришел в город А через 4 ч. Во сколько раз скорость велосипедиста больше скорости пешехода?
Похожие решебники
Популярные решебники 10 класс Все решебники
*размещая тексты в комментариях ниже, вы автоматически соглашаетесь с пользовательским соглашением