Контрольная работа 6 Вариант 3 ГДЗ Дидактические материалы Никольский Потапов 10 класс (Алгебра)
Решение #1

Рассмотрим вариант решения задания из учебника Потапов, Шевкин, Никольский 10 класс, Просвещение:
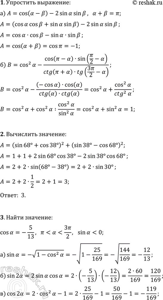
1. Упростите выражение:
а) cos(?-?)-2sin(?)sin(?), если ?+?=?;
б) cos^2(?)-cos(?-?)sin(?/2-?)/(ctg(?+?)tg(3?/2-?)), ???n/2, n?Z.
2. Вычислите (sin(68°)+cos(38°))^2+(sin(38°)-cos(68°))^2.
3. Известно, что cos(?)=-5/13, ? < ? < 3?/2.
Вычислите: а) sin(?); б) sin(2?); в) cos(2?).
4. Постройте график функции
y=(sin(3x)cos(2x)-sin(2x)cos(3x))/(cos(3x)cos(2x)+sin(3x)sin(2x)).
5*. Вычислите 2cos(37°)cos(23°)-sin(76°).
6*. Докажите справедливость равенства cos(?/7)cos(2?/7)cos(4?/7)=-1/8.
7*. Велосипедист и мотоциклист одновременно отправились навстречу друг другу из городов А и В. После встречи мотоциклист прибыл в город В через 1 ч, а велосипедист прибыл в город А через 9 ч. Во сколько раз скорость мотоциклиста больше скорости велосипедиста?
Похожие решебники
Популярные решебники 10 класс Все решебники
*размещая тексты в комментариях ниже, вы автоматически соглашаетесь с пользовательским соглашением