Контрольная работа 6 Вариант 2 ГДЗ Дидактические материалы Никольский Потапов 10 класс (Алгебра)
Решение #1

Рассмотрим вариант решения задания из учебника Потапов, Шевкин, Никольский 10 класс, Просвещение:
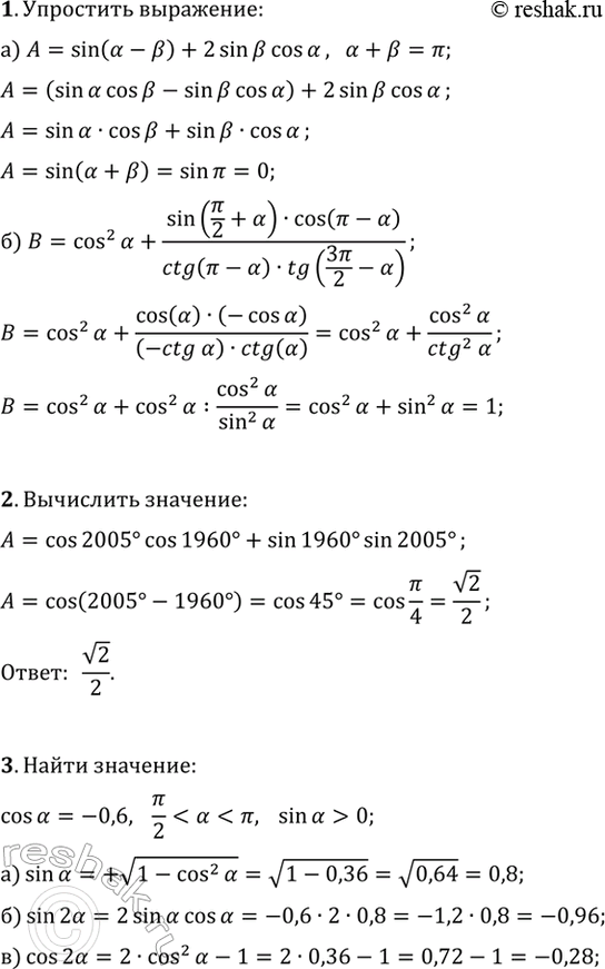
1. Упростите выражение:
а) sin(?-?)+2sin(?)cos(?), если ?+?=?;
б) cos^2(?)+sin(?/2+?)cos(?-?)/(ctg(?-?)tg(3?/2-?)), ???n/2, n?Z.
2. Вычислите cos(2005°)cos(1960°)+sin(1960°)sin(2005°).
3. Известно, что cos(?)=-0,6, ?/2 < ? < ?.
Вычислите: а) sin(?); б) sin(2?); в) cos(2?).
4. Постройте график функции y=sin(7x)cos(6x)-sin(6x)cos(7x).
5*. Вычислите sin(10°)+2sin(25°)cos(35°).
6*. Докажите справедливость равенства sin(51°)cos(39°)-sin(21°)cos(9°)=1/4.
7*. Велосипедист выехал из города А в город В. Через час после этого навстречу ему выехал мотоциклист из города В в город А. Через час после своего выезда мотоциклист встретился с велосипедистом, а через 0,5 ч после встречи прибыл в город А. Сколько времени был в пути велосипедист?
Похожие решебники
Популярные решебники 10 класс Все решебники
*размещая тексты в комментариях ниже, вы автоматически соглашаетесь с пользовательским соглашением