Контрольная работа 5 Вариант 4 ГДЗ Дидактические материалы Никольский Потапов 10 класс (Алгебра)
Решение #1

Рассмотрим вариант решения задания из учебника Потапов, Шевкин, Никольский 10 класс, Просвещение:
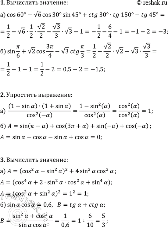
1. Вычислите:
а) cos(60°)-v6cos(30°)sin(45°)+ctg(30°)tg(150°)-tg(45°);
б) sin(?/6)+v2cos(3?/4)-v3ctg(?/3).
2. Упростите выражение:
а) (1-sin(?))(1+sin(?))/cos^2(-?), ???/2+?n, n?Z;
б) sin(?-?)+cos(3?+?)+sin(-?)+cos(-?).
3. Вычислите:
а) (cos^2(?)-sin^2(?))^2+4sin^2(?)cos^2(?);
б) tg(?)+ctg(?), если sin(?)cos(?)=0,6.
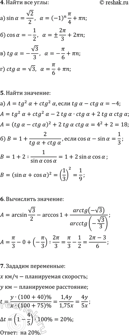
4. Найдите все такие углы ?, для каждого из которых выполняется равенство:
а) sin(?)=v2/2; б) cos(?)=-1/2; в) tg(?)=-v3/3; г) ctg(?)=v3.
5*. Вычислите:
а) tg^2(?)+ctg^2(?), если tg(?)-ctg(?)=-4;
б) 1+2/(tg(?)+ctg(?)), если cos(?)+sin(?)=1/3.
6*. Вычислите arcsin(v3/2)-arccos(1)+arctg(-v3)/arcctg(-v3/3).
7*. Некоторое расстояние планировали проехать с постоянной скоростью, а проехали расстояние на 40% большее и со скоростью на 75% большей. На сколько процентов время движения оказалось меньше запланированного?
Похожие решебники
Популярные решебники 10 класс Все решебники
*размещая тексты в комментариях ниже, вы автоматически соглашаетесь с пользовательским соглашением