Контрольная работа 5 Вариант 3 ГДЗ Дидактические материалы Никольский Потапов 10 класс (Алгебра)
Решение #1

Рассмотрим вариант решения задания из учебника Потапов, Шевкин, Никольский 10 класс, Просвещение:
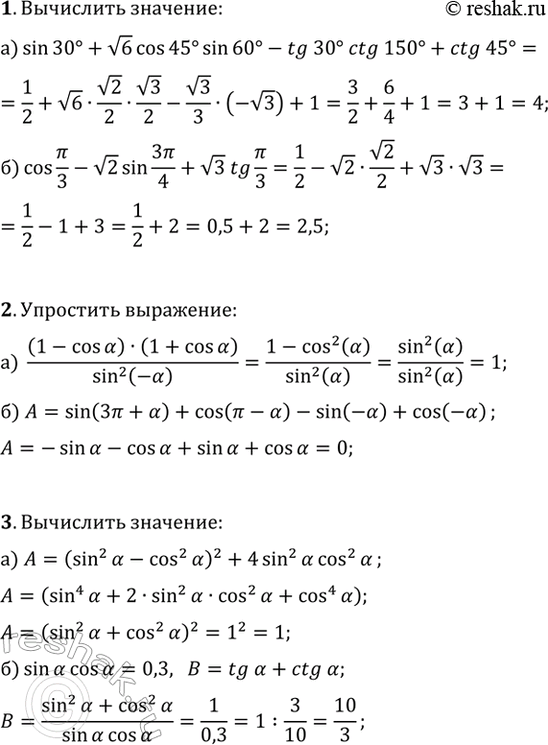
1. Вычислите:
а) sin(30°)+v6cos(45°)sin(60°)-tg(30°)ctg(150°)+ctg(45°);
б) cos(?/3)-v2sin(3?/4)+v3tg(?/3).
2. Упростите выражение:
а) (1-cos(?))(1+cos(?))/sin^2(-?), ???n, n?Z;
б) sin(3?+?)+cos(?-?)-sin(-?)+cos(-?).
3. Вычислите:
а) (sin^2(?)-cos^2(?))^2+4sin^2(?)cos^2(?);
б) tg(?)+ctg(?), если sin(?)cos(?)=0,3.
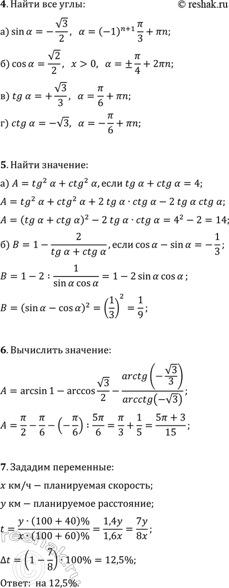
4. Найдите все такие углы ?, для каждого из которых выполняется равенство:
а) sin(?)=-v3/2; б) cos(?)=v2/2; в) tg(?)=v3/3; г) ctg(?)=-v3.
5*. Вычислите:
а) tg^2(?)+ctg^2(?), если tg(?)+ctg(?)=4;
б) 1-2/(tg(?)+ctg(?)), если cos(?)-sin(?)=-1/3.
6*. Вычислите arcsin(1)-arccos(v3/2)-arctg(-v3/3)/arcctg(-v3).
7*. Некоторое расстояние планировали проехать с постоянной скоростью, а проехали расстояние на 40% большее и со скоростью на 60% большей. На сколько процентов время движения оказалось меньше запланированного?
Похожие решебники
Популярные решебники 10 класс Все решебники
*размещая тексты в комментариях ниже, вы автоматически соглашаетесь с пользовательским соглашением