Контрольная работа 5 Вариант 2 ГДЗ Дидактические материалы Никольский Потапов 10 класс (Алгебра)
Решение #1

Рассмотрим вариант решения задания из учебникаПотапов, Шевкин, Никольский 10 класс, Просвещение:
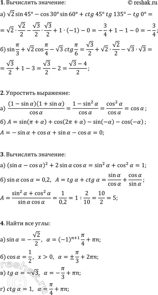
1. Вычислите:
а) v2sin(45°)-cos(30°)sin(60°)+ctg(45°)tg(135°)-tg(0°);
б) sin(?/3)+v2cos(?/4)-v3ctg(?/6).
2. Упростите выражение:
а) (1-sin(?))(1+sin(?))/cos(?), ???/2+?n, n?Z;
б) sin(?+?)+cos(2?+?)-sin(-?)-cos(-?).
3. Вычислите:
а) (sin(?)-cos(?))^2+2sin(?)cos(?);
б) tg(?)+ctg(?), если sin(?)cos(?)=0,2.
4. Найдите все такие углы ?, для каждого из которых выполняется равенство:
а) sin(?)=-v2/2; б) cos(?)=1/2; в) tg(?)=-v3; г) ctg(?)=1.
5*. Вычислите:
а) tg^2(?)+ctg^2(?), если tg(?)-ctg(?)=-3;
б) (6sin(?)+5cos(?))/(4sin(?)-3cos(?)), если tg(?)=3.
6*. Вычислите arcsin(0)-arccos(v2/2)-arctg(v3/3)/arcctg(v3).
7*. В пансионате в прошлом году отдыхали 700 мужчин и женщин и 100 детей. В этом году число мужчин уменьшилось на 10 %, а число женщин увеличилось на 10%, число детей увеличилось на 10. В результате общее число отдыхающих не изменилось. Сколько мужчин и сколько женщин отдыхало в пансионате в этом году?
Похожие решебники
Популярные решебники 10 класс Все решебники
*К сожалению, временные проблемы с публикацией комментариев с мобильных устройств.