Контрольная работа 5 Вариант 1 ГДЗ Дидактические материалы Никольский Потапов 10 класс (Алгебра)
Решение #1

Рассмотрим вариант решения задания из учебника Потапов, Шевкин, Никольский 10 класс, Просвещение:
1. Вычислите:
а) v3sin(60°)+cos(60°)sin(30°)-tg(45°)ctg(135°)+ctg(90°);
б) cos(?/6)-v2sin(?/4)+v3tg(?/3).
2. Упростите выражение:
а) (1-cos(?))(1+cos(?))/sin(?), ???n, n?Z;
б) sin(2?+?)+cos(?+?)+sin(-?)+cos(-?).
3. Вычислите:
а) (sin(?)+cos(?))^2-2sin(?)cos(?);
б) tg(?)+ctg(?), если sin(?)cos(?)=0,4.
4. Найдите все такие углы ?, для каждого из которых выполняется равенство:
а) sin(?)=v3/2; б) cos(?)=-v2/2; в) tg(?)=v3; г) ctg(?)=-1.
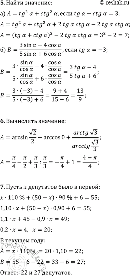
5*. Вычислите:
а) tg^2(?)+ctg^2(?), если tg(?)+ctg(?)=3;
б) (3sin(?)-4cos(?))/(5sin(?)+6cos(?)), если tg(?)=-3.
6*. Вычислите arcsin(v2/2)-arccos(0)+arctg(v3)/arcctg(v3/3).
7*. В прошлом году в городской думе заседали 50 депутатов от двух партий и 5 независимых депутатов. После выборов в этом году общее число депутатов не изменилось, но число депутатов первой партии увеличилось на 10%, число депутатов второй партии уменьшилось на 10%, число независимых депутатов увеличилось на 1. Сколько депутатов от каждой из этих партий избрано в городскую думу в этом году?
Похожие решебники
Популярные решебники 10 класс Все решебники
*размещая тексты в комментариях ниже, вы автоматически соглашаетесь с пользовательским соглашением