Контрольная работа 4 Вариант 3 ГДЗ Дидактические материалы Никольский Потапов 10 класс (Алгебра)
Решение #1

Рассмотрим вариант решения задания из учебника Потапов, Шевкин, Никольский 10 класс, Просвещение:
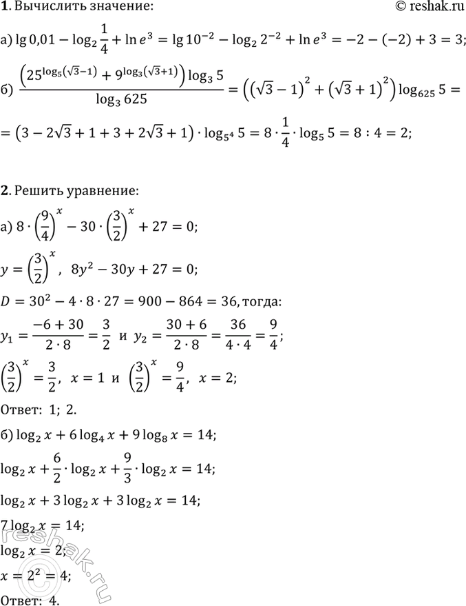
1. Вычислите:
а) lg(0,01)-log(2, 1/4)+ln(e^3);
б) (25^log(5, v3-1)+9^log(3, v3+1))log(3, 5)/log(3, 625).
2. Решите уравнение:
а) 8·(9/4)^x-30·(3/2)^x+27=0;
б) log(2, x)+6log(4, x)+9log(8, x)=14.
3. Решите неравенство:
а) (1/3)^(x+2)+5·(1/3)^(x+1)-(1/3)^x < 7;
б) (log(2, x))^2-2log(2, x)-3?0.
4*. Докажите числовое равенство
log(9, (6v6-15)^2)+log(27, (6v6+15)^3)=2.
5*. Вычислите значение числового выражения (v5)^log(2, 3):(v3)^log(2, 5).
6*. Решите уравнение (v2-1)^x+(v2+1)^x-2=0.
7.* Некоторое число деталей токарь должен обточить к намеченному сроку. За 6 ч он выполнил три четверти задания, а остальные детали обточил его ученик, который обтачивал на 6 деталей в час меньше, чем токарь. В результате задание было выполнено на 1 ч 20 мин позже намеченного срока. Сколько деталей обточили токарь и его ученик вместе?
Похожие решебники
Популярные решебники 10 класс Все решебники
*размещая тексты в комментариях ниже, вы автоматически соглашаетесь с пользовательским соглашением