Контрольная работа 4 Вариант 2 ГДЗ Дидактические материалы Никольский Потапов 10 класс (Алгебра)
Решение #1

Рассмотрим вариант решения задания из учебника Потапов, Шевкин, Никольский 10 класс, Просвещение:
1. Вычислите:
а) log(3, 81)-ln(e)+lg(1000);
б) 2·log(7, 16)/((log(3, v10+1)+log(3, v10-1))log(7, 2)).
2. Решите уравнение:
а) 4^x-3·2^x+2=0;
б) log(2, x)+6log(4, x)=8.
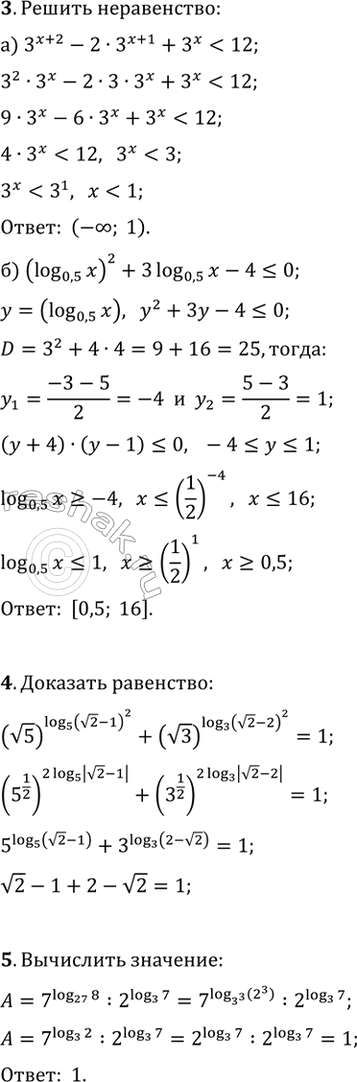
3. Решите неравенство:
а) 3^(x+2)-2·3^(x+1)+3^x < 12;
б) (log(0,5, x))^2+3log(0,5, x)-4?0.
4*. Докажите числовое равенство
(v5)^log(5, (v2-1)^2)+(v3)^log(3, (v2-2)^2)=1.
5*. Вычислите значение числового выражения 7^log(27, 8):2^log(3, 7).
6*. Решите уравнение 5·(5/6)^(x-1)-9·(6/5)^x+3=0.
7*. Проехав за 2 ч две трети расстояния между городами А и В, водитель уменьшил скорость на 15 км/ч, поэтому остаток пути он проехал за 1 ч 20 мин. Определите расстояние между городами А и В.
Похожие решебники
Популярные решебники 10 класс Все решебники
*размещая тексты в комментариях ниже, вы автоматически соглашаетесь с пользовательским соглашением