Контрольная работа 3 Вариант 2 ГДЗ Дидактические материалы Никольский Потапов 10 класс (Алгебра)
Решение #1

Рассмотрим вариант решения задания из учебникаПотапов, Шевкин, Никольский 10 класс, Просвещение:
1. Найдите значение выражения (a^(1/4)·a^(1/3))^12 при a=(3/4)^(2/7).
2. Вычислите (2^(1/2)·4^(5/4))/(9^(2/3)·3^(2/3)).
3. Постройте график функции и перечислите свойства этой функции:
а) y=3^x; б) y=(1/2)^x.
4. Упростите выражение (3/(x^(1/4)+y^(1/4))+3/(x^(1/4)-y^(1/4)))·(y^(-1/2)-x^(-1/2))/(4x^(-1/4)y^(-1/2)).
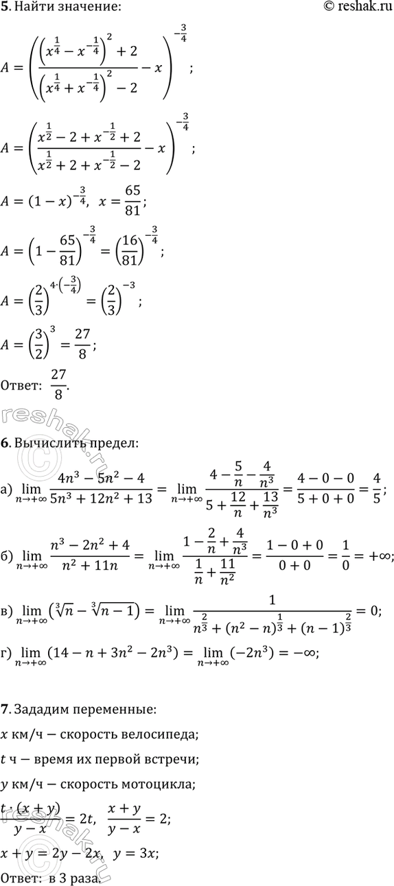
5*. Упростите выражение (((x^(1/4)-x^(-1/4))^2+2)/((x^(1/4)+x^(-1/4))^2-2)-x)^(-3/4) и найдите его значение при x=65/81.
6*. Вычислите предел последовательности:
а) (n > +?)lim((4n^3-5n^2-4)/(5n^3+12n^2+13)); б) (n > +?)lim((n^3-2n^2+4)/(n^2+11n));
в) (n > +?)lim(n^(1/3)-(n-1)^(1/3)); г) (n > +?)lim(14-n+3n^2-2n^3).
7*. Мотоциклист и велосипедист отправились одновременно из пунктов А и В навстречу друг другу и встретились через некоторое время. Если бы они отправились одновременно из тех же пунктов в одном направлении, то, для того чтобы догнать велосипедиста, мотоциклисту потребовалось бы в 2 раза больше времени, чем они потратили до встречи при движении навстречу друг другу. Во сколько раз скорость мотоциклиста больше скорости велосипедиста?
Похожие решебники
Популярные решебники 10 класс Все решебники
*К сожалению, временные проблемы с публикацией комментариев с мобильных устройств.