Упр.99 ГДЗ Мерзляк Полонский 5 класс (Математика)
Решение #1 (Учебник 2024)
Решение #2 (Учебник 2019)
Решение #3 (Учебник 2019)

Рассмотрим вариант решения задания из учебника Мерзляк, Полонский, Якир 5 класс, Просвещение:
Пересекаются ли изображённые на рисунке 40: 1) прямая МР и отрезок EF; 2) луч ST и прямая МР; 3) отрезок EF и луч ST?
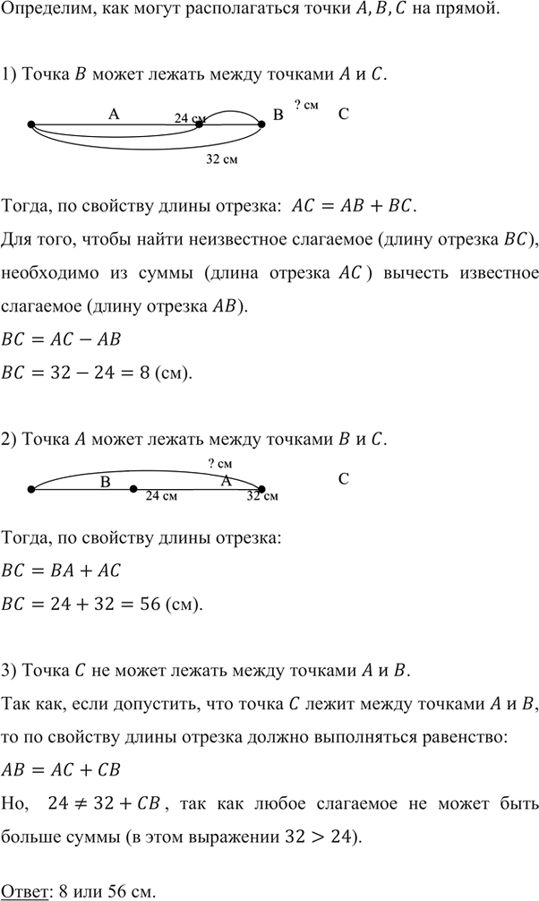
Точки A, В и С лежат на одной прямой. Найдите длину отрезка ВС, если AВ = 24 см, АС = 32 см. Сколько решений имеет задача?
Похожие решебники
Популярные решебники 5 класс Все решебники
*К сожалению, временные проблемы с публикацией комментариев с мобильных устройств.