Упр.100 ГДЗ Мерзляк Полонский 5 класс (Математика)
Решение #1 (Учебник 2024)
Решение #2 (Учебник 2019)
Решение #3 (Учебник 2019)

Рассмотрим вариант решения задания из учебника Мерзляк, Полонский, Якир 5 класс, Просвещение:
Отметьте в тетради: 1) четыре точки, из которых никакие три не лежат на одной прямой; 2) пять точек, из которых никакие три не лежат на одной прямой.
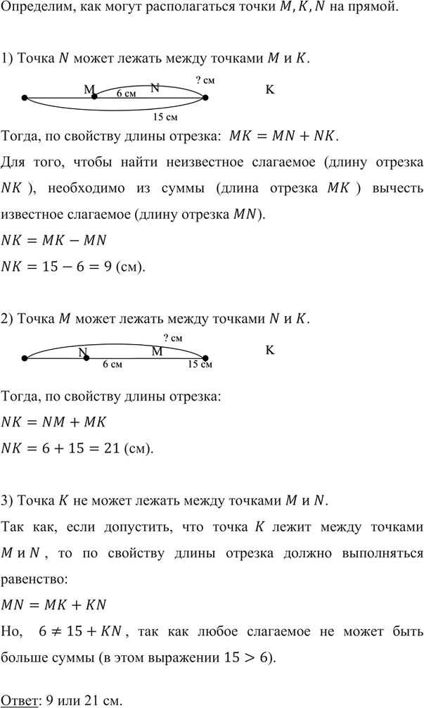
Точки M, К и N лежат на одной прямой. Найдите длину отрезка КN, если МК = 15 см, MN = 6 см.
Похожие решебники
Популярные решебники 5 класс Все решебники
*размещая тексты в комментариях ниже, вы автоматически соглашаетесь с пользовательским соглашением