Упр.984 ГДЗ Никольский Потапов 7 класс (Алгебра)
Решение #1
Решение #2

Рассмотрим вариант решения задания из учебника Никольский, Потапов 7 класс, Просвещение:
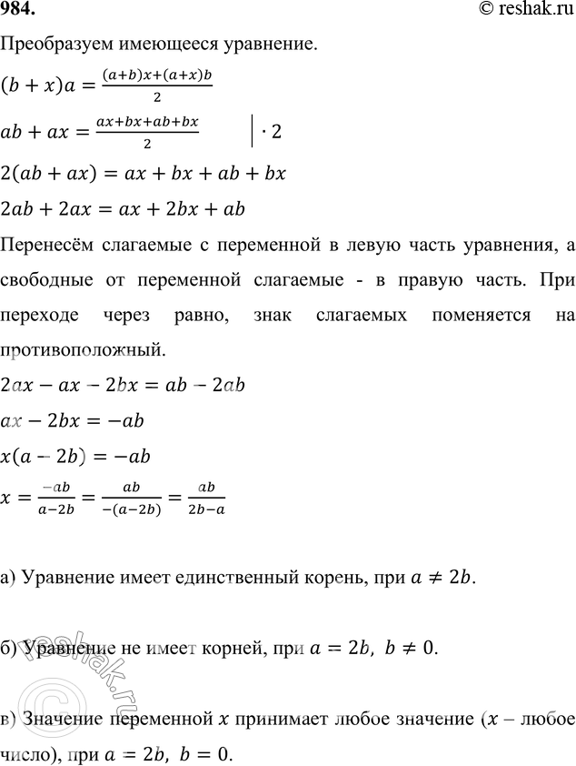
984. Из «Арифметики» Диофанта (III в.). Решите уравнение
(b + х)а = ((а + b)х + (а + х)b)/2,
где х — неизвестное, а и b — известные числа.
Определите, при каком условии:
а) уравнение имеет единственный корень;
б) уравнение не имеет корней;
в) корнем уравнения является любое число х.
Популярные решебники 7 класс Все решебники
*К сожалению, временные проблемы с публикацией комментариев с мобильных устройств.