Упр.983 ГДЗ Никольский Потапов 7 класс (Алгебра)
Решение #1
Решение #2

Рассмотрим вариант решения задания из учебника Никольский, Потапов 7 класс, Просвещение:
983. Решите уравнение, считая, что a, b, k, m, n, р, q, у — данные числа, ах — неизвестное:
а) ах = 3 + b;
б) 2рх = q;
в) kx + у = 0;
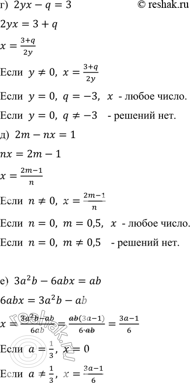
г) 2ух - q = 3;
д) 2m - nх = 1;
е) 3a2b - 6abx = ab.
Популярные решебники 7 класс Все решебники
*К сожалению, временные проблемы с публикацией комментариев с мобильных устройств.