Упр.963 ГДЗ Мерзляк Полонский 8 класс (Алгебра)
Решение #1 (Учебник 2025)

Рассмотрим вариант решения задания из учебника Мерзляк, Полонская, Якир 8 класс, Просвещение:
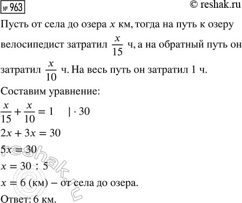
Велосипедист проехал от села к озеру и вернулся обратно, потратив на весь путь 1 ч. Из села к озеру он ехал со скоростью 15 км/ч, а возвращался со скоростью 10 км/ч. Найдите расстояние от села до озера.
Похожие решебники
Популярные решебники 8 класс Все решебники
*К сожалению, временные проблемы с публикацией комментариев с мобильных устройств.