Упр.960 ГДЗ Никольский Потапов 7 класс (Алгебра)
Решение #1
Решение #2

Рассмотрим вариант решения задания из учебника Никольский, Потапов 7 класс, Просвещение:
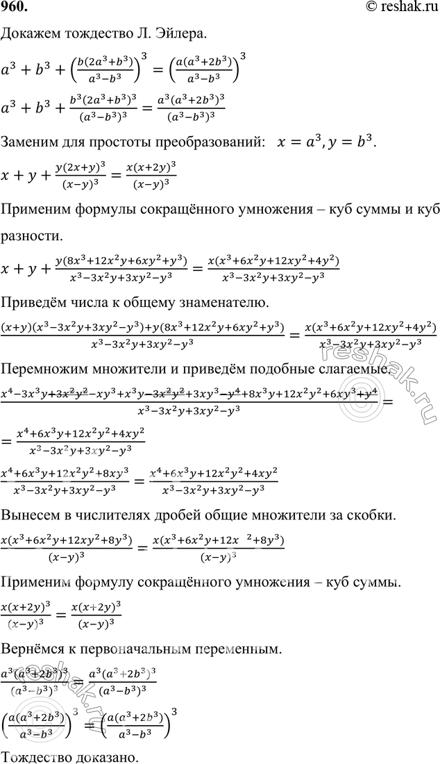
960. Докажите тождество Л. Эйлера:
a3+b3+((b(2a3+b3))/(a3-b3))3 = ((a(a3+2b3))/(a3-b3))3.
Популярные решебники 7 класс Все решебники
*К сожалению, временные проблемы с публикацией комментариев с мобильных устройств.