Упр.955 ГДЗ Никольский Потапов 7 класс (Алгебра)
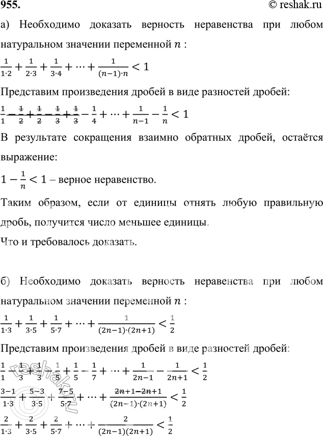
Решение #1
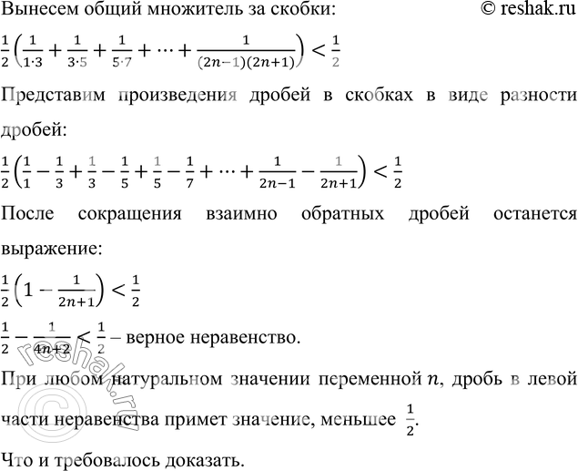
Решение #2

Рассмотрим вариант решения задания из учебника Никольский, Потапов 7 класс, Просвещение:
955. Доказываем. Докажите, что при любом натуральном n:
а) 1/(1*2) + 1/(2*3) + 1/(3*4) + .. + 1/(n-1)*n < 1;
б) 1/(1*3) + 1/(3*5) + 1/(5*7) + .. + 1/(2n-1)*(2n+1) < 1/2.
Популярные решебники 7 класс Все решебники
*размещая тексты в комментариях ниже, вы автоматически соглашаетесь с пользовательским соглашением