Упр.949 ГДЗ Мерзляк Полонский 8 класс (Алгебра)
Решение #1 (Учебник 2025)

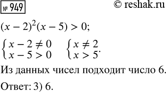
Рассмотрим вариант решения задания из учебника Мерзляк, Полонская, Якир 8 класс, Просвещение:
Какое из данных чисел является решением неравенства (x - 2)^2 * (x - 5) > 0:
1) 3; 2) 2; 3) 6; 4) -1?
Похожие решебники
Популярные решебники 8 класс Все решебники
*К сожалению, временные проблемы с публикацией комментариев с мобильных устройств.