Упр.947 ГДЗ Никольский Потапов 7 класс (Алгебра)
Решение #1
Решение #2

Рассмотрим вариант решения задания из учебника Никольский, Потапов 7 класс, Просвещение:
Упростите выражение (947—950):
947 а) ((a+b)/(a-) + (a-b)/(a+b)):(a2/(a2-b2) + 1/(a2/b2 - 1));
б) ((x2y-xy2)/(x-y) + xy)*(y/x+x/y);
в) (n/(m-n) +m/(m+n))* (m2/n2+n2/m2 - 2);
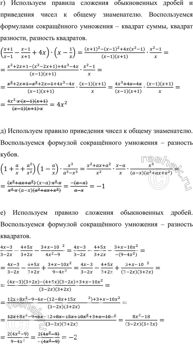
г) ((x+1)/(x-1) + (x-1)/(x+1) + 4x)*(x-1/x);
д) (1+a/x + a2/x2)(1-a/x) * x3/(a3-x3);
е) (4x-3)/(3-2x) - (4+5x)/(3+2x) - (3+x-10x2)/(4x2-9).
Популярные решебники 7 класс Все решебники
*К сожалению, временные проблемы с публикацией комментариев с мобильных устройств.