Упр.944 ГДЗ Никольский Потапов 7 класс (Алгебра)
Решение #1
Решение #2

Рассмотрим вариант решения задания из учебника Никольский, Потапов 7 класс, Просвещение:
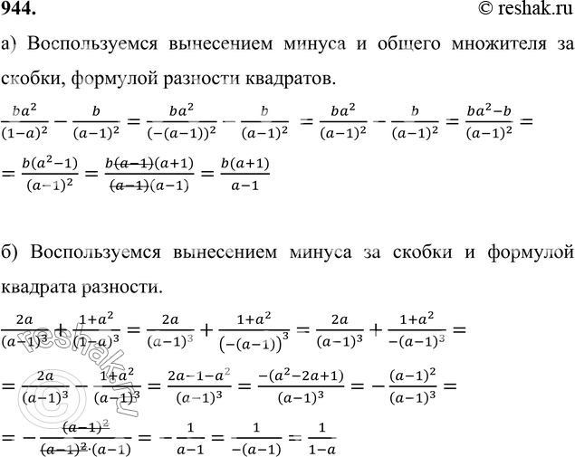
944 а) ba2/(1-a)2 - b/(a-1)2;
б) 2a/(a-1) + (1+a2)/(1-a)3.
Популярные решебники 7 класс Все решебники
*К сожалению, временные проблемы с публикацией комментариев с мобильных устройств.