Упр.931 ГДЗ Мерзляк Полонский 5 класс (Математика)
Решение #1 (Учебник 2024)
Решение #2 (Учебник 2024)
Решение #3 (Учебник 2019)
Решение #4 (Учебник 2019)

Рассмотрим вариант решения задания из учебника Мерзляк, Полонский, Якир 5 класс, Просвещение:
Найдите все натуральные значения х, при которых верно неравенство:
1) 3 11/15 < x/15 < 4; 2) 3 1/8 < 25/x < 8 1/3.
Для того, чтобы преобразовать смешанное число в неправильную дробь, необходимо целую часть числа умножить на знаменатель дробной части и к полученному произведению прибавить числитель дробной части; эту сумму записать как числитель неправильной дроби, а в её знаменатель записать знаменатель дробной части смешанного числа.
Из двух дробей с одинаковыми знаменателями больше та, у которой числитель больше.
Из двух дробей с одинаковыми числителями больше та, у которой знаменатель меньше.
Дробные числа удобнее сравнивать, чем смешанные.
Поэтому, переведём все смешанные числа в дробные.
1) 3 11/15<x/15<4
(3•15+11)/15<x/15<60/15
56/15<x/15<60/15
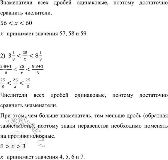
Знаменатели всех дробей одинаковые, поэтому достаточно сравнить числители.
56<x<60
x принимает значения 57, 58 и 59.
2) 3 1/8<25/x<8 1/3
(3•8+1)/8<25/x<(8•3+1)/3
25/8<25/x<25/3
Числители всех дробей одинаковые, поэтому достаточно сравнить знаменатели.
При этом, чем больше знаменатель, тем меньше дробь (обратная зависимость), поэтому знаки неравенства необходимо поменять на противоположные.
8>x>3
x принимает значения 4, 5, 6 и 7.
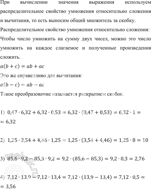
Вычислите значение выражения наиболее удобным способом:
1) 0,47 · 6,32 + 6,32 · 0,53; 3) 85,6 · 9,2 - 85,3 · 9,2;
2) 1,25 · 3,54 + 4,46 · 1,25; 4) 7,12 · 13,9 - 7,12 · 13,4.
Похожие решебники
Популярные решебники 5 класс Все решебники
*размещая тексты в комментариях ниже, вы автоматически соглашаетесь с пользовательским соглашением