Упр.930 ГДЗ Мерзляк Полонский 5 класс (Математика)
Решение #1 (Учебник 2024)
Решение #2 (Учебник 2024)
Решение #3 (Учебник 2019)
Решение #4 (Учебник 2019)

Рассмотрим вариант решения задания из учебника Мерзляк, Полонский, Якир 5 класс, Просвещение:
Найдите все натуральные значения х, при которых верно неравенство:
1) 2 1/3 < x/3 < 3 2/3; 2) 1 5/12 < 17/x < 2 1/8.
Для того, чтобы преобразовать смешанное число в неправильную дробь, необходимо целую часть числа умножить на знаменатель дробной части и к полученному произведению прибавить числитель дробной части; эту сумму записать как числитель неправильной дроби, а в её знаменатель записать знаменатель дробной части смешанного числа.
Из двух дробей с одинаковыми знаменателями больше та, у которой числитель больше.
Из двух дробей с одинаковыми числителями больше та, у которой знаменатель меньше.
Дробные числа удобнее сравнивать, чем смешанные.
Поэтому, переведём все смешанные числа в дробные.
1) 2 1/3<x/3<3 2/3
(2•3+1)/3<x/3<(3•3+2)/3
7/3<x/3<11/3
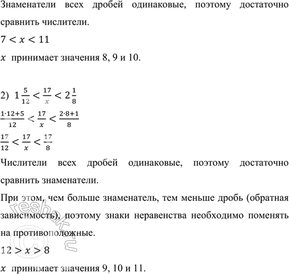
Знаменатели всех дробей одинаковые, поэтому достаточно сравнить числители.
7<x<11
x принимает значения 8, 9 и 10.
2) 1 5/12<17/x<2 1/8
(1•12+5)/12<17/x<(2•8+1)/8
17/12<17/x<17/8
Числители всех дробей одинаковые, поэтому достаточно сравнить знаменатели.
При этом, чем больше знаменатель, тем меньше дробь (обратная зависимость), поэтому знаки неравенства необходимо поменять на противоположные.
12>x>8
x принимает значения 9, 10 и 11.
Вычислите значение выражения наиболее удобным способом:
1) 3,18 · 7,8 + 3,18 · 2,2; 3) 0,946 · 26,8 + 0,946 · 23,2;
2) 59,8 · 4,9 - 59,7 · 4,9; 4) 7,54 · 3,24 - 7,54 · 3,14.
Похожие решебники
Популярные решебники 5 класс Все решебники
*размещая тексты в комментариях ниже, вы автоматически соглашаетесь с пользовательским соглашением