Упр.918 ГДЗ Мерзляк Полонский 7 класс (Алгебра)
Решение #1 (Учебник 2025)
Решение #2 (Учебник 2021)
Решение #3 (Учебник 2021)

Рассмотрим вариант решения задания из учебника Мерзляк, Полонская, Якир 7 класс, Вентана-Граф:
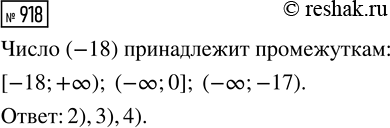
Каким изданных промежутков принадлежит число -18:
1) (-бесконечность; -18); 2) [-18; +бесконечность); 3) (-бесконечность; 0]; 4) (-бесконечность; -17)?
График уравнения 7х - 5у - 47 проходит через точку В (а; -1). Чему равно значение a?
Похожие решебники
Популярные решебники 7 класс Все решебники
*К сожалению, временные проблемы с публикацией комментариев с мобильных устройств.