Упр.918 ГДЗ Мерзляк Полонский 5 класс (Математика)
Решение #1 (Учебник 2024)
Решение #2 (Учебник 2019)
Решение #3 (Учебник 2019)

Рассмотрим вариант решения задания из учебника Мерзляк, Полонский, Якир 5 класс, Просвещение:
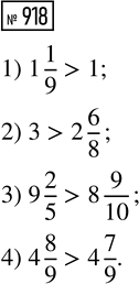
Сравните числа:
1) 1 1/9 и 1; 2) 3 и 2 6/8; 3) 9 2/5 и 8 9/10; 4) 4 8/9 и 4 7/9.
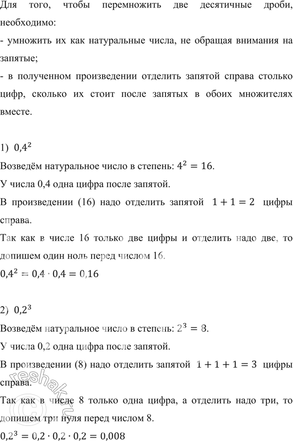
Вычислите:
1) 0,4^2; 2) 0,2^3; 3) 1,6^2; 4) 0,1^5.
Похожие решебники
Популярные решебники 5 класс Все решебники
*К сожалению, временные проблемы с публикацией комментариев с мобильных устройств.