Упр.900 ГДЗ Мерзляк 9 класс (Алгебра)
Решение #1 (Учебник 2021)
Решение #2 (Учебник 2021)

Рассмотрим вариант решения задания из учебника Мерзляк, Полонская, Якир 9 класс, Просвещение:
Представьте бесконечную десятичную периодическую дробь в виде обыкновенной дроби:
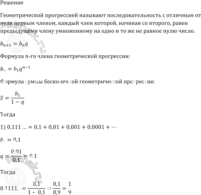
1) 0,1111...;
2) 0,(5);
3) 0,(24);
4) 0,416416416...;
5) 0,2666...;
6) 0,6252525...;
7) 1,181818...;
8) 2,3(36).
Похожие решебники
Популярные решебники 9 класс Все решебники
*размещая тексты в комментариях ниже, вы автоматически соглашаетесь с пользовательским соглашением