Упр.90 ГДЗ Колягин Ткачёва 7 класс (Алгебра)
Решение #1 (Учебник 2023)
Решение #2 (Учебник 2012)

Рассмотрим вариант решения задания из учебника Колягин, Ткачёва, Фёдорова 7 класс, Просвещение:
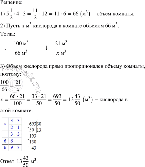
В 100 м^3 воздуха содержится 21 м^3 кислорода. Вычислить объём кислорода в комнате, имеющей длину 5 1/2 м, ширину 4 м и высоту 3 м.
Решить уравнение:
1) 5(x-3)-2(x-7)+7(2x+6)=7;
2) 11(y-4)+10(5-3y)-3(4-3y)=-6;
3) 5(8z-1)-7(4z+1)+8(7-4z)=9;
4) 10(3x-2)-3(5x+2)+5(11-4x)=25.
Популярные решебники 7 класс Все решебники
*размещая тексты в комментариях ниже, вы автоматически соглашаетесь с пользовательским соглашением