Упр.87 ГДЗ Колягин Ткачёва 7 класс (Алгебра)
Решение #1 (Учебник 2023)
Решение #2 (Учебник 2012)

Рассмотрим вариант решения задания из учебника Колягин, Ткачёва, Фёдорова 7 класс, Просвещение:
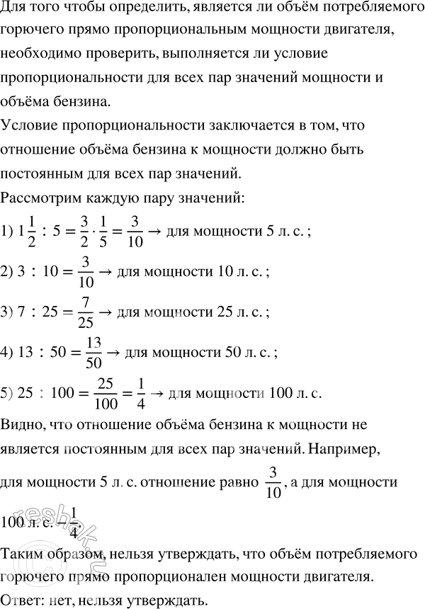
В таблице приведён расход бензина за час работы двигателей различной мощности.
Можно ли сказать, что объём потребляемого горючего прямо пропорционален мощности двигателя? Ответ обосновать.
Решить уравнение:
1) 0,3x=6;
2) 1,3x=-1,69;
3) 0,7x=49;
4) -10x=0,5.
Популярные решебники 7 класс Все решебники
*размещая тексты в комментариях ниже, вы автоматически соглашаетесь с пользовательским соглашением