Упр.9.39 ГДЗ Никольский Потапов 11 класс (Алгебра)
Решение #1
Решение #2

Рассмотрим вариант решения задания из учебника Никольский, Потапов 11 класс, Просвещение:
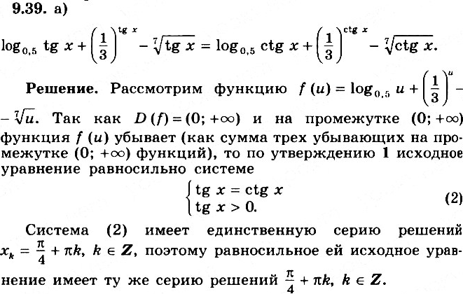
9.39 а) log0,5(tgx) + (1/3)tgx - корень 7 степени tgx = log0,5(ctgx) + (1/3)ctgx - корень 7 степени ctgx;
б) log0,2(sinx) - 5sinx - корень 4 степени sinx = log0,2(-cosx) - 5^-cosx - корень 4 степени -cosx.
Популярные решебники 11 класс Все решебники
*размещая тексты в комментариях ниже, вы автоматически соглашаетесь с пользовательским соглашением