Упр.9.18 ГДЗ Дорофеев Суворова 7 класс (Алгебра)
Решение #1

Рассмотрим вариант решения задания из учебника Дорофеев, Суворова, Бунимович 7 класс, Просвещение:
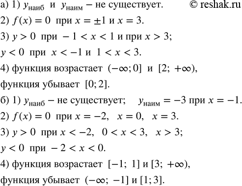
На рисунке 9.12 изображены графики функций, определённых на множестве всех чисел. Какие свойства каждой из функций можно выяснить с помощью её графика?
Популярные решебники 7 класс Все решебники
*К сожалению, временные проблемы с публикацией комментариев с мобильных устройств.