Упр.8.65 ГДЗ Дорофеев Шарыгин 5 класс (Математика)
Решение #1

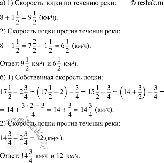
Рассмотрим вариант решения задания из учебника Дорофеев, Шарыгин, Суворова 5 класс, Просвещение:
а) Найдите скорость лодки по течению реки и скорость лодки против течения, если её собственная скорость 8 км/ч, а скорость течения реки 1 1/2 км/ч.
6) Скорость лодки по течению реки равна 17 1/2 км/ч, а скорость течения реки равна 2 3/4 км/ч. Найдите собственную скорость лодки и её скорость против течения реки.
Популярные решебники 5 класс Все решебники
*К сожалению, временные проблемы с публикацией комментариев с мобильных устройств.