Упр.8.2 ГДЗ Дорофеев Суворова 7 класс (Алгебра)
Решение #1

Рассмотрим вариант решения задания из учебника Дорофеев, Суворова, Бунимович 7 класс, Просвещение:
Какие из утверждений являются верными? Неверные утверждения переформулируйте так, чтобы они стали верными:
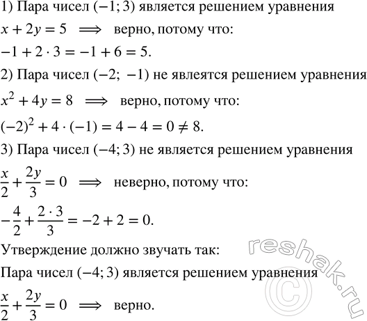
1) Пара чисел (-1; 3) является решением уравнения х + 2у = 5.
2) Пара чисел (-2; -1) не является решением уравнения х^2 + 4у = 8.
3) Пара чисел (-4; 3) не является решением уравнения x/2 + 2y/3 = 0.
Популярные решебники 7 класс Все решебники
*К сожалению, временные проблемы с публикацией комментариев с мобильных устройств.