🔥ГДЗ под запретом?

Упр.795 ГДЗ Никольский Потапов 9 класс (Алгебра)

Решение #1

Изображение 795. В опыте бросают игральный кубик. Какова вероятность события:а) M — «не выпало простое число очков»;б) N — «не выпало число очков, кратное 3»;в) K — «не выпало...

Решение #2

Изображение 795. В опыте бросают игральный кубик. Какова вероятность события:а) M — «не выпало простое число очков»;б) N — «не выпало число очков, кратное 3»;в) K — «не выпало...

Рассмотрим вариант решения задания из учебника Никольский, Потапов 9 класс, Просвещение:
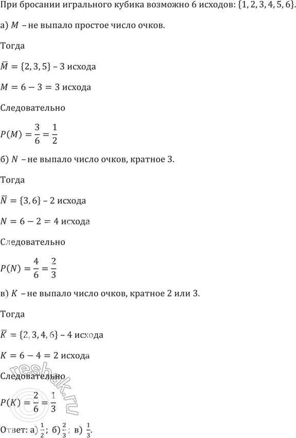
795. В опыте бросают игральный кубик. Какова вероятность события:
а) M — «не выпало простое число очков»;
б) N — «не выпало число очков, кратное 3»;
в) K — «не выпало число очков, кратное 2 или 3»?
*Цитирирование задания со ссылкой на учебник производится исключительно в учебных целях для лучшего понимания разбора решения задания.
*К сожалению, временные проблемы с публикацией комментариев с мобильных устройств.