🔥ГДЗ под запретом?

Упр.791 ГДЗ Никольский Потапов 9 класс (Алгебра)

Решение #1

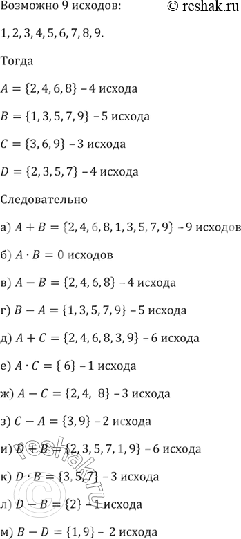
Изображение 791. В опыте первый ученик просит второго случайным образом назвать однозначное натуральное число. Рассматриваются события: A — «названо чётное число», В — «названо...
Дополнительное изображение

Решение #2

Изображение 791. В опыте первый ученик просит второго случайным образом назвать однозначное натуральное число. Рассматриваются события: A — «названо чётное число», В — «названо...

Рассмотрим вариант решения задания из учебника Никольский, Потапов 9 класс, Просвещение:
791. В опыте первый ученик просит второго случайным образом назвать однозначное натуральное число. Рассматриваются события: A — «названо чётное число», В — «названо нечётное число», С — «названо число, кратное 3», D — «названо простое число». Сколько исходов в этом опыте благоприятствует событию:
а) A+B; б) A·B; в) A-B; г) B-A;
д) A+C; е) A·C; ж) A-C; з) C-A;
и) D+B; к) D·B; л) D-B; м) B-D?
*Цитирирование задания со ссылкой на учебник производится исключительно в учебных целях для лучшего понимания разбора решения задания.
*К сожалению, временные проблемы с публикацией комментариев с мобильных устройств.